南京市高淳区人民法院
请稍候,正在加载页面……
南京市高淳区人民法院
首页
法院概况
法院简介
领导简介
管辖范围
机构职能
审委会委员
人民陪审员
调解名录
规章制度
荣誉展台
新闻动态
新闻中心
法院动态
新闻发布会
专题专栏
媒体报道
诉讼服务
来院地图
诉讼指南
法律法规查询
审判指导意见
诉讼文书
诉讼风险告知
办事流程
诉前调解
网上立案
融合云庭
网上诉讼服务
鉴定摇号
开庭公告
公告查询
院长信箱
12368司法服务热线
违纪违法举报
法院公告
综合公告
开庭公告
拍卖公告
招录公告
执行信息
执行指南
执行进度查询
失信被执行人
执行悬赏
个人限制高消费
单位限制高消费
被执行人查询
终本案件
执行规范
执行法官
司法拍卖
限制出入境
罚款公示
拒执罪公示
拘留公示
普法专栏
以案说法
8090宣讲
淳法微视频
改革调研
司法改革
调研天地
审务公开
工作报告
预决算公开
实时统计图
法院党建
支部生活
群团工作
廉政建设
详情
首页
诉讼服务
诉讼文书
详情
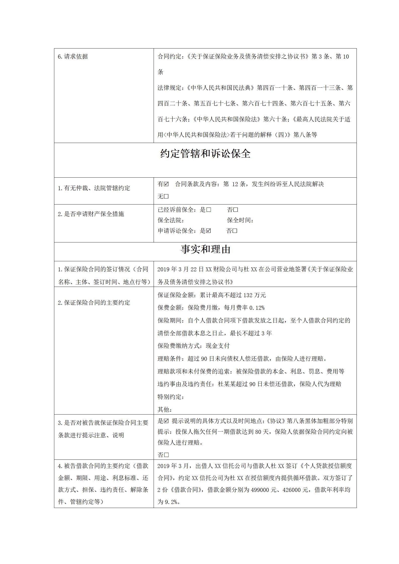
10. 保证保险合同纠纷起诉状实例
发布日期:
2024-03-14
浏览次数:
1,601
字号:
大
中
小
用微信扫描二维码
分享至好友和朋友圈
正文结束
相关附件:
预览
下载
保证保险合同纠纷起诉状实例.docx
上一篇
10. 保证保险合同纠纷起诉状
下一篇
11. 证券虚假陈述责任纠纷答辩状
无障碍
简/繁
简/繁
微博
微信
来院地图
返回顶部